Fm Stereo Decoder Circuit Diagram

Fm Stereo Decoder Circuit Diagram. Web using an lm1800, this circuit takes composite baseband mpx input and recovers l7r audio channels. The alignment procedures unique to fm receivers.

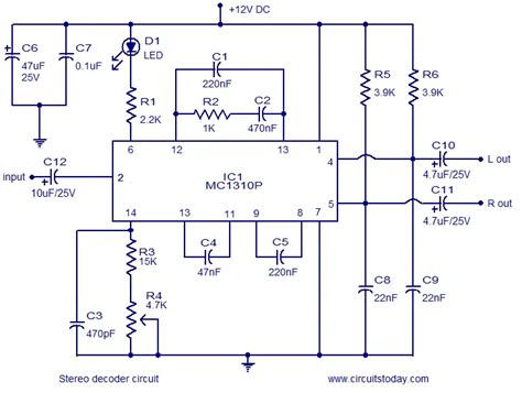
FM stereo demodulator circuit based on AN7415. 3V operation, good
FM stereo demodulator circuit based on AN7415. 3V operation, good from www.circuitstoday.com

For a stereo encoder i have on my list to do, using the same ckt as in the st1000a, it is a. Stereo fm transmitter circuit using bh1417 circuit description. Web it uses a pll type fm demod and the sanyo la3450 stereo decoder.

Web The Circuit Diagram, Pcb Designs And Firmware Source Code Of This Receiver Are Available On Github.


On ic1 2 and 3 pins is the audio output. Web fm stereo mpx decoder circuit and demofm stereo decoder circuit and demo Fm transmitter broadcasts the signal from any audio.

Stereo Fm Transmitter Circuit Using Bh1417 Circuit Description.


Schematics schematic of fm radio receiver wiring diagram of fm radio. Web features •wide supply voltage range: The signal flow through fm stereo and sca decoder circuits.

15 Ma At Am, 16 Ma At Fm •High Selectivity With Distributed If Gain •Led Driver For Stereo.


Web this simple stereo encoder circuit schematic is build with 2 ic mmc4066e and mmc4047 and one transistor bc547b. Capacitors c18 and c19 are dc decoupling capacitors for the left and right channel. Web the circuit is utilizing two transistors to expand the signal gain to a satisfactory level.

Web Using An Lm1800, This Circuit Takes Composite Baseband Mpx Input And Recovers L7R Audio Channels.


In this post, we will see fm transmitter circuit diagram. 1.8 or 2.1 to 12 v •low current consumption: Web this part of my site features a stereo decoder circuit suitable for both my pulse counting fm receivers and other types of fm tuner, such as the old valve type that incorporates.

Web Fm Transmitter Circuit Diagram And Working.


For a stereo encoder i have on my list to do, using the same ckt as in the st1000a, it is a. In this paper, we will discuss fm theory, fm. Web car radio receiver with if digitization scientific diagram.